
CloudFlare has developed a ‘pay per crawl’ plan that allows website owners and content publishers to charge AI crawlers that try to access their web pages. Those who do not pay will be blocked automatically. It is a revolutionary idea and may end the honeymoon period for AI models.
As traffic to websites has declined due to AI-generated overviews, the move by Cloudflare makes a lot of sense for original content owners (website publishers). However, what does it mean for the AI companies or enterprise-grade data scraping providers?
In this post, we will evaluate the implications of Pay-Per-Crawl models on AI and data scraping companies.
Why Pay-Per-Crawl is a Revolutionary Step in the Realm of Data Scraping?
The launch of generative AI models powered by LLMs and AI-based crawlers has not only disrupted search engines but has also raised concerns for content creators and website publishers. Zero-click searches have risen. Now, internet users ask queries on Google or Bing and then read the answers created by AI.
The AI overviews are taking over the SERPs. Only 40% of users are clicking the websites where the original content lies. As AI crawlers extract data, analyze it, and provide an overview, users are less motivated to visit the websites. This is a problematic situation for content creators and website owners whose content is being used without providing them any monetary benefit.
Next come those who need data from these websites—the marketers, competitors, tech companies, and data analysts, among others— who also use AI crawlers to access and scrape their data. This data is used for competitive intelligence, market analysis, and even price intelligence.
The big question is: How can websites and content publishers benefit from AI data scraping? After all, they are the original content creators; they take pains to research, write, and publish the data. Why should AI models powered by LLMs, AI-powered data scrapers, and crawler bots that scrape websites be allowed to scrape for free?
Every dilemma has a solution, and in this case, CloudFlare has developed a solution – Pay Per Crawl.
What is the Pay-Per-Crawl Model?
Pay-per-crawl is a monetization model that compensates website owners, social media page owners, and other online content owners (that can be applied to even UGC content) that charges the crawlers and bots (web scrapers and APIs) that try to extract data from the aforementioned web properties.
This model changes the web properties (websites, databases, listing platforms, etc.) from an open-source and free-to-scrape category to a pay-per-crawl category. This means that going forward, as more websites adopt pay-per-crawl monetization, AI models, large language models (LLMs), and crawlers will become more expensive.
Now, such pay-per-crawl models work by identifying AI crawlers (differentiating them from human HTTP requests) and then providing them with content or webpage access only when they pay a fee. Website owners can set their rates per crawl based on their reputation, brand value, and content premium.

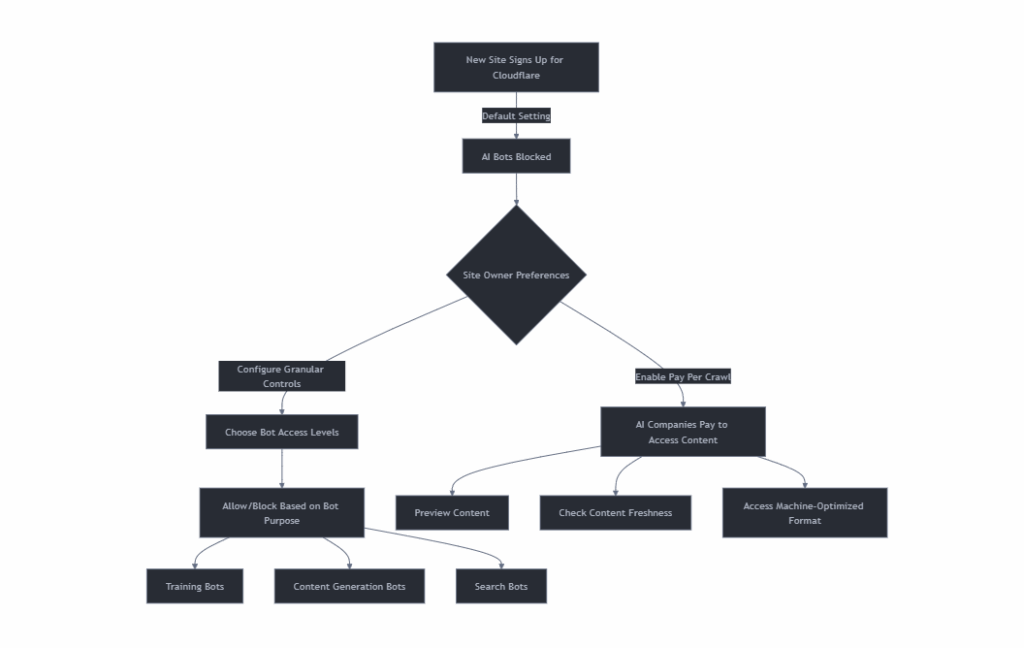
How Does it Work?
- Default blocking: New Cloudflare sites automatically block AI bots
- Granular controls: Site owners can selectively allow specific bot types based on their purpose (training, content generation, or search)
- Pay Per Crawl: A compensation system where AI companies can pay for access with additional features like content previews and freshness checks
How Does Pay-Per-Crawl Benefit Content Publishers?
“For the Internet to survive the age of AI, we need to give publishers the control they deserve”, says Matthew Prince, co-founder and CEO of Cloudflare.
| Revenue Generation For years, content creators have watched their hard work fuel AI advancements without receiving compensation. Pay-per-crawl creates a direct revenue stream for them. | Content Control Publishers gain unprecedented control over who accesses their data and how it’s used. They can set different rates for different types of crawlers or even block specific ones entirely. | Quality Incentivization When crawlers must pay for content, publishers are incentivized to create higher-quality, more valuable content that commands premium rates. This elevates the overall quality of web content. |
Implications for AI Companies and Data Scrapers
AI companies like OpenAI, HuggingFace, Google DeepMind, IBM Watson, and Nvidia have developed models trained on billions of datasets freely available on the internet and prominent search engines. Now, if pay-per-crawl becomes a standard practice, it will increase the costs of training LLMs.
Even Data Scraping companies that were providing their clients with datasets at competitive prices will now have to pass on the additional cost to their clients.
It will incur an additional fee (pay-per-crawl + data scraping).
- It will increase the operating cost for AI models and data scraping companies.
- It will put more burden on those requiring enterprise-grade and real-time scraping.
- Data scraping services will have to charge first for pay-per-crawl and then for their custom scrapers and API services.
- As data will become costly, companies will have to become selective in their data approach (extracting high-quality data only)
- AI models and data scraping companies will need to invest considerable time in determining and classifying high-quality websites for scraping.
- Startups will struggle in building AI models (the competitive advantage will tilt in favor of large AI companies with enormous resources)
- As every website will adopt a different pay-per-crawl pricing model, it will create a massive payment processing workload for AI companies.
- It can also give rise to new types of companies that provide services for such arrangements between website owners and AI model companies. AI model companies will have to seek their help.
| What About the Fundamental Nature of the Open Web? The pay-per-crawl model raises questions about fair use permission and the fundamental nature of the open web. Such models will bring restrictions on the content flow between parties and can create disruptions for the open web. |
The Future of Web Crawling in an Era of Pay-Per-Crawl
Publishers Signing Up for Pay-Per-Crawl Models
Major publishers with high-quality data have already signed up for Cloudflare’s plan. According to Search Engine Land’s report, renowned publishers such as The Atlantic, Ziff Davis, O’Reilly Media, ADWEEK, BuzzFeed, Time, and Internet Brands have already registered for the service provided by Cloudflare to block AI crawlers. As Cloudflare powers 20% of the internet websites, it will soon be a massive data issue for AI models.
Emergence of Data Marketplaces
We’ll see the rise of specialized data marketplaces that aggregate content from multiple publishers and offer the content as a service (CaaS). AI companies will find it easier to reach out to them instead of paying for each website separately.
Evolution of AI Training Methods
AI companies may develop new training methodologies that require less data or that can extract more value from fewer, higher-quality sources.
Collaborative Models
Some publishers and AI companies, as well as data scraping services providers, may form direct partnerships where content is exchanged for services or other non-monetary benefits (such as AI companies helping publishers in exchange for free data).
Conclusion
The Pay-Per-Crawl model transforms the way AI and data scraping companies utilize digital content. Instead of just taking content for free, it creates a more equal partnership. This model ensures that publishers receive payment for the material that powers AI and data analysis endeavors.
We can see the start of a digital economy where data is treated as a valuable, tradable asset. The quality will improve, as more quality means a higher price for pay-per-crawl.




